生活協同組合コープみえ
宅配
宅配
はじめての⽅へ
カタログ
利用料
受け取り⽅
注文方法
お支払い
くらしのサービス
くらしのサービス
夕食宅配
介護食・医療食
コープのお店
CO・OP共済
保険
福祉
くらしたすけあいの会
葬祭
宅配灯油・ガソリン・タイヤ
すまい(リフォーム・新築)
スマイルサービスみえ
チケット
旅行
生活サービス
コープの商品
コープの商品
商品づくり
産地交流
組合員開発商品
食の安全への取り組み
コープのブランド
商品情報検索
組合員活動
組合員活動
イベントニュース
平和・ユニセフ
食・健康づくり
子育て
環境
防災・災害支援
地域のささえあい
組合員の自主的な活動
専門分野の活動
コープみえについて
コープみえについて
理事長あいさつ
基本理念
組織概要・沿⾰
公告
働きやすい職場づくり
コープ(生協)とは
事業所⼀覧
CSR(コープみえの社会的責任)
総代のページ
用地募集
お問い合わせ
Q&A
資料請求
採用情報
News & Topics
TOP
News & Topics
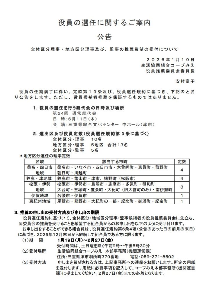
【公告】役員の選任に関するご案内
【公告】役員の選任に関するご案内
2026.01.19
クリックするとPDFが開きます